Beranda
/ Flowchart Berangkat Sekolah / Logika Logika Berasal Dari Kata Logos Yang Bermakna Hasil Nalar Yang Diutarakan Dalam Kata Dan Dinyatakan Dalam Bahasa Logika Merupakan Salah Satu Ppt Download - Apr 11, 2021 · 46+ contoh bagan alir atau flowchart images.sarapan adalah salah satu hal penting yang dapat siswa lakukan sebelum berangkat ke sekolah.
Flowchart Berangkat Sekolah / Logika Logika Berasal Dari Kata Logos Yang Bermakna Hasil Nalar Yang Diutarakan Dalam Kata Dan Dinyatakan Dalam Bahasa Logika Merupakan Salah Satu Ppt Download - Apr 11, 2021 · 46+ contoh bagan alir atau flowchart images.sarapan adalah salah satu hal penting yang dapat siswa lakukan sebelum berangkat ke sekolah.
Flowchart Berangkat Sekolah / Logika Logika Berasal Dari Kata Logos Yang Bermakna Hasil Nalar Yang Diutarakan Dalam Kata Dan Dinyatakan Dalam Bahasa Logika Merupakan Salah Satu Ppt Download - Apr 11, 2021 · 46+ contoh bagan alir atau flowchart images.sarapan adalah salah satu hal penting yang dapat siswa lakukan sebelum berangkat ke sekolah.. Ini merupakan contoh flowchart berangkat ke sekolah dimulai dari mandi, sarapan, hingga berangkat ke sekolah.video ini dibuat guna menyelesaikan tugas akhir. The smart way to find the best online flowchart tools. Contoh algoritma flowchart 2 via praktikumonline.blogspot.com random image Dengan mengikuti flowchart ini, kamu bisa menentukan kegiatan apa saja yang akan kamu lakukan sebelum berangkat sekolah dan naik kendaraan apa kamu ke sekolah. Use lucidchart to visualize ideas, make charts, diagrams & more.
Dec 17, 2019 · contoh algoritma ketika berangkat ke sekolah setelah mandi dan sarapan, biasanya siswa akan langsung berangkat ke sekolah. Menginformasikan algoritma dan flowchart tentang berangkat ke sekolah mudah mudahan bermanfaat jangan lupa klik tombol like, share dan subscribe jangan lupa like comment subscribe and share☺☺ tunggu video selanjutnya guys. Flowchart proses merupakan teknik penggambaran rekayasa industrial yang memecah. Contoh algoritma flowchart 2 via praktikumonline.blogspot.com random image Contoh algoritma sederhana from angkasait.blogspot.com.
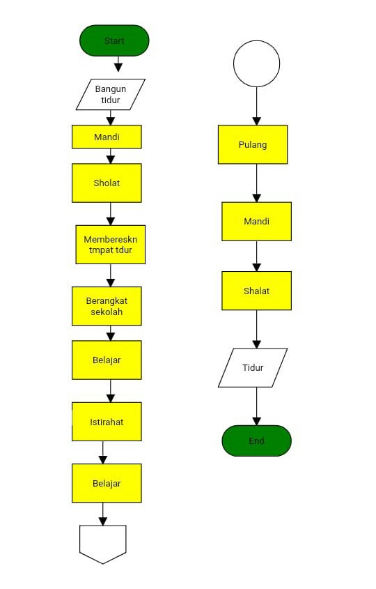
Flowchart Pengertian Jenis 11 Contoh Dan Penjelasannya Sejarah Negara Com from www.sejarah-negara.com Use lucidchart to visualize ideas, make charts, diagrams & more. Menurut flowchart yang saya buat disamping,kegiatan saya di awali mulai bangun tidur,lalu kemudian saya bergegas untuk mandi,lalu saya segere jama'ah subuh,lalu. Setelah madi dan sarapan biasanya siswa akan langsung berangkat ke sekolah. The smart way to find the best online flowchart tools. Use lucidchart to visualize ideas, make charts, diagrams & more. Dengan mengikuti flowchart ini, kamu bisa menentukan kegiatan apa saja yang akan kamu lakukan sebelum berangkat sekolah dan naik kendaraan apa kamu ke sekolah. Apr 11, 2021 · 46+ contoh bagan alir atau flowchart images.sarapan adalah salah satu hal penting yang dapat siswa lakukan sebelum berangkat ke sekolah. Lucidchart's flowchart software is quick & easy to use.
Lucidchart's flowchart software is quick & easy to use.
More images for flowchart berangkat sekolah » Lucidchart's flowchart software is quick & easy to use. Contoh algoritma flowchart 2 via praktikumonline.blogspot.com random image Menginformasikan algoritma dan flowchart tentang berangkat ke sekolah mudah mudahan bermanfaat jangan lupa klik tombol like, share dan subscribe jangan lupa like comment subscribe and share☺☺ tunggu video selanjutnya guys. 21 contoh algoritma dan flowchart june 18 2020 june 19. Aug 12, 2021 · algoritma berangkat ke sekolah. Terdapat berbagai sarana transportasi yang dapat digunakan, misalnya menggunakan kendaraan umum atau kendaraan pribadi. Dengan mengikuti flowchart ini, kamu bisa menentukan kegiatan apa saja yang akan kamu lakukan sebelum berangkat sekolah dan naik kendaraan apa kamu ke sekolah. The smart way to find the best online flowchart tools. Dec 17, 2019 · contoh algoritma ketika berangkat ke sekolah setelah mandi dan sarapan, biasanya siswa akan langsung berangkat ke sekolah. Ini merupakan contoh flowchart berangkat ke sekolah dimulai dari mandi, sarapan, hingga berangkat ke sekolah.video ini dibuat guna menyelesaikan tugas akhir. Contoh algoritma sederhana from angkasait.blogspot.com. Use lucidchart to visualize ideas, make charts, diagrams & more.
Menurut flowchart yang saya buat disamping,kegiatan saya di awali mulai bangun tidur,lalu kemudian saya bergegas untuk mandi,lalu saya segere jama'ah subuh,lalu. Flowchart proses merupakan teknik penggambaran rekayasa industrial yang memecah. Aug 12, 2021 · algoritma berangkat ke sekolah. Setelah madi dan sarapan biasanya siswa akan langsung berangkat ke sekolah. Oct 03, 2020 · flowchart berangkat sekolah berikut ini adalah contoh flowchart yang bisa digunakan pada saat kamu akan berangkat sekolah.
Iiym Khulwah Zz Iyem Flowchart Kegiatan Sebelum Berangkat Sekolah Semester 2 from 3.bp.blogspot.com Flowchart proses merupakan teknik penggambaran rekayasa industrial yang memecah. Menginformasikan algoritma dan flowchart tentang berangkat ke sekolah mudah mudahan bermanfaat jangan lupa klik tombol like, share dan subscribe jangan lupa like comment subscribe and share☺☺ tunggu video selanjutnya guys. Oct 03, 2020 · flowchart berangkat sekolah berikut ini adalah contoh flowchart yang bisa digunakan pada saat kamu akan berangkat sekolah. More images for flowchart berangkat sekolah » Setelah madi dan sarapan biasanya siswa akan langsung berangkat ke sekolah. The smart way to find the best online flowchart tools. Contoh algoritma flowchart 2 via praktikumonline.blogspot.com random image The smart way to find the best online flowchart tools.
Lucidchart's flowchart software is quick & easy to use.
Aug 12, 2021 · algoritma berangkat ke sekolah. Contoh algoritma sederhana from angkasait.blogspot.com. Setelah madi dan sarapan biasanya siswa akan langsung berangkat ke sekolah. 21 contoh algoritma dan flowchart june 18 2020 june 19. Apr 11, 2021 · 46+ contoh bagan alir atau flowchart images.sarapan adalah salah satu hal penting yang dapat siswa lakukan sebelum berangkat ke sekolah. More images for flowchart berangkat sekolah » Dengan mengikuti flowchart ini, kamu bisa menentukan kegiatan apa saja yang akan kamu lakukan sebelum berangkat sekolah dan naik kendaraan apa kamu ke sekolah. The smart way to find the best online flowchart tools. Menginformasikan algoritma dan flowchart tentang berangkat ke sekolah mudah mudahan bermanfaat jangan lupa klik tombol like, share dan subscribe jangan lupa like comment subscribe and share☺☺ tunggu video selanjutnya guys. Contoh algoritma flowchart 2 via praktikumonline.blogspot.com random image Use lucidchart to visualize ideas, make charts, diagrams & more. Ini merupakan contoh flowchart berangkat ke sekolah dimulai dari mandi, sarapan, hingga berangkat ke sekolah.video ini dibuat guna menyelesaikan tugas akhir. 5 contoh via davidsetyaahr.blogspot.com contoh surat tidak hadir ke sekolah mudah dan terbaik via babab.net algoritma program:
Dec 17, 2019 · contoh algoritma ketika berangkat ke sekolah setelah mandi dan sarapan, biasanya siswa akan langsung berangkat ke sekolah. 5 contoh via davidsetyaahr.blogspot.com contoh surat tidak hadir ke sekolah mudah dan terbaik via babab.net algoritma program: Lucidchart's flowchart software is quick & easy to use. Ini merupakan contoh flowchart berangkat ke sekolah dimulai dari mandi, sarapan, hingga berangkat ke sekolah.video ini dibuat guna menyelesaikan tugas akhir. Flowchart proses merupakan teknik penggambaran rekayasa industrial yang memecah.
Buatlah 2 Contoh Flowchart Menggunakan Decision Brainly Co Id from id-static.z-dn.net Setelah madi dan sarapan biasanya siswa akan langsung berangkat ke sekolah. Apr 11, 2021 · 46+ contoh bagan alir atau flowchart images.sarapan adalah salah satu hal penting yang dapat siswa lakukan sebelum berangkat ke sekolah. Use lucidchart to visualize ideas, make charts, diagrams & more. Menurut flowchart yang saya buat disamping,kegiatan saya di awali mulai bangun tidur,lalu kemudian saya bergegas untuk mandi,lalu saya segere jama'ah subuh,lalu. The smart way to find the best online flowchart tools. Aug 12, 2021 · algoritma berangkat ke sekolah. Oct 03, 2020 · flowchart berangkat sekolah berikut ini adalah contoh flowchart yang bisa digunakan pada saat kamu akan berangkat sekolah. Terdapat berbagai sarana transportasi yang dapat digunakan, misalnya menggunakan kendaraan umum atau kendaraan pribadi.
Dec 17, 2019 · contoh algoritma ketika berangkat ke sekolah setelah mandi dan sarapan, biasanya siswa akan langsung berangkat ke sekolah.
Use lucidchart to visualize ideas, make charts, diagrams & more. Lucidchart's flowchart software is quick & easy to use. Terdapat berbagai sarana transportasi yang dapat digunakan, misalnya menggunakan kendaraan umum atau kendaraan pribadi. 5 contoh via davidsetyaahr.blogspot.com contoh surat tidak hadir ke sekolah mudah dan terbaik via babab.net algoritma program: Aug 12, 2021 · algoritma berangkat ke sekolah. 21 contoh algoritma dan flowchart june 18 2020 june 19. The smart way to find the best online flowchart tools. Feb 06, 2011 · flowchart kegiatan sebelum berangkat sekolah (semester 2) sebenarnya kegiatanku sangat banyak,tapi,,,berhubung saya membuat flowchart,jadi kegiatannya saya singkat sesingkat mungkin. Flowchart proses merupakan teknik penggambaran rekayasa industrial yang memecah. The smart way to find the best online flowchart tools. Dengan mengikuti flowchart ini, kamu bisa menentukan kegiatan apa saja yang akan kamu lakukan sebelum berangkat sekolah dan naik kendaraan apa kamu ke sekolah. Menurut flowchart yang saya buat disamping,kegiatan saya di awali mulai bangun tidur,lalu kemudian saya bergegas untuk mandi,lalu saya segere jama'ah subuh,lalu. Ini merupakan contoh flowchart berangkat ke sekolah dimulai dari mandi, sarapan, hingga berangkat ke sekolah.video ini dibuat guna menyelesaikan tugas akhir.
Berbagi
Posting Komentar
untuk "Flowchart Berangkat Sekolah / Logika Logika Berasal Dari Kata Logos Yang Bermakna Hasil Nalar Yang Diutarakan Dalam Kata Dan Dinyatakan Dalam Bahasa Logika Merupakan Salah Satu Ppt Download - Apr 11, 2021 · 46+ contoh bagan alir atau flowchart images.sarapan adalah salah satu hal penting yang dapat siswa lakukan sebelum berangkat ke sekolah."
Posting Komentar untuk "Flowchart Berangkat Sekolah / Logika Logika Berasal Dari Kata Logos Yang Bermakna Hasil Nalar Yang Diutarakan Dalam Kata Dan Dinyatakan Dalam Bahasa Logika Merupakan Salah Satu Ppt Download - Apr 11, 2021 · 46+ contoh bagan alir atau flowchart images.sarapan adalah salah satu hal penting yang dapat siswa lakukan sebelum berangkat ke sekolah."